乐编题库
个人中心
导航
产品列表
智赛星途
New
K12教育赛事综合服务平台
竞赛题库
专注青少年竞赛题库网站
基础服务
聚乐之家官网
聚乐之家官方网站
App下载
下载聚乐之家官方App
云服务
第24557题
单选
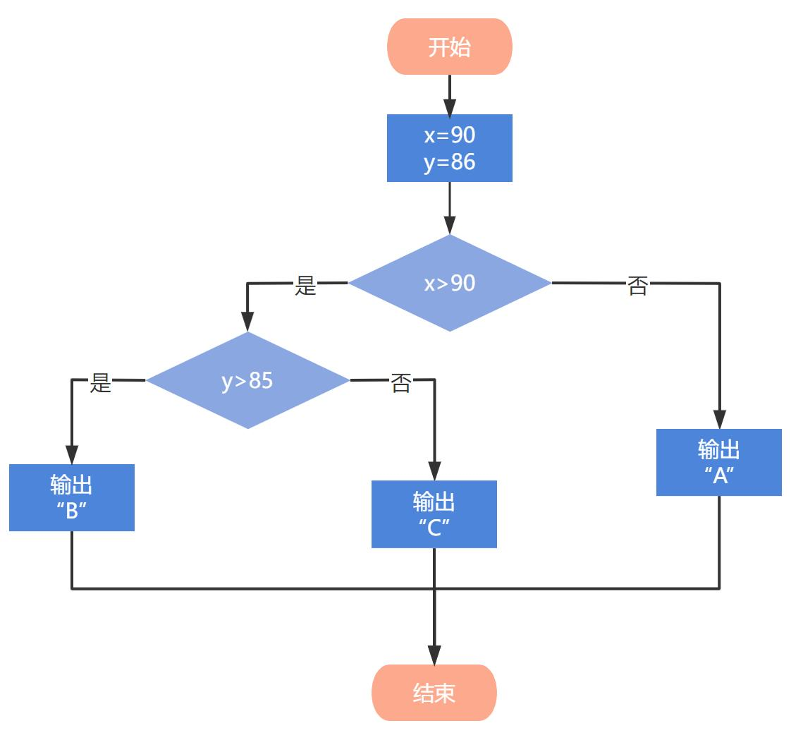
下列程序流程图的输出结果是?
A
A
B
B
C
C
D
没有输出
提交答案
查看解析
知识点:
C++基础-条件判断语句
程序流程图执行分析
提交0次
正确率0.00%
答案解析
上一题
下一题
密码
手机
QQ
抖音
快手
微软
Github
微博
Gitee
用户名
密码
立即提交
忘记密码
获取验证码
{{ popuplogin.mobileForm.countDown }}秒
注:未注册的手机号将自动注册。
立即登录
二维码已过期,点击刷新
已扫描二维码
请使用“
聚乐之家
”APP扫码登录