第13365题 单选
绘制直线的Python matplotlib.pyplot程序空白处应填入什么值?
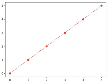
import matplotlib.pyplot as p
import numpy as np
x= np.array([0,1,2,____,4,5])
p.plot(x,'o:r')
p.show()

matplotlib绘图结果

A

1

B

2

C

3

D

4

提交0次 正确率0.00%
答案解析